一、概述
1.1 目的
为保障螳螂平台与客户合作过程中的合规性,防范因资质缺失导致的经营风险,依据《电子商务法》《医疗广告管理办法》等法规,制定本审查规范。
1.2 适用范围
凡申请入驻本平台并使用直播、训练营等功能进行内容运营与宣传的商家,均适用本规范。
1.3 入驻须知
- 商家应如实提供相关资质和信息材料,并依据法律法规和平台规则向消费者履行商品/服务质量保证、消费者权益保护等平台内经营者义务。
- 平台有权在商家申请入驻后及后续经营阶段要求商家提供其他经营资质。
- 平台有权基于商品类目的特殊情形,如因法律法规新增禁止售卖商品等原因,经提前通知商家后,关闭相关商品类目。
- 本规范旨在基于国家现行法律法规及平台管理要求,为常见经营类目提供准入指引。所列举的资质清单并非穷尽,您应根据所经营类目的具体性质,主动查询、理解并满足全部监管要求,提交所需的各项资质证明。
1.4 审查维度全景图
- 主体资质:是指经营活动的主体本身依照法律或专业规范应当具备的资质,如营业执照、身份证等。
- 行业资质:是指商家经营该行业必须拥有的资质内容,如食品经营许可证、食品生产许可证等。
- 商品资质:是指产品或服务的合法和规范的生产、销售和使用的资格。

二、准入资质要求
依据国家相关法律规定及平台规范,入驻螳螂平台的企业店铺资质需同时满足以下资质要求,包括:主体资质、类目对应行业资质等,依据店铺类型及经营类目对应行业,对资质具体要求如下:
2.1 主体资质

2.2 各经营类目对应行业资质要求
2.2.1 食品与滋补保健行业
适用范围
本规范适用于经营如下类目的商家:

资质要求

2.2.2 医疗器械品类
适用范围 本规范适用于经营如下类目的商家:


2.2.2 医疗及药品行业


2.2.4 美妆行业
适用范围 本规范适用于经营如下类目的商家:


2.2.5 教育行业
1、适用范围
本规范适用于经营如下类目的商家:


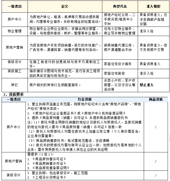
2.2.6 房产及装修行业
1、适用范围
本规范适用于经营如下类目的商家:

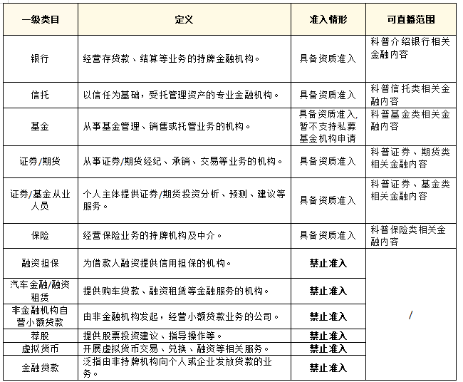
2.2.4 金融行业
1、适用范围
本规范适用于经营如下类目的商家:

2、资质要求
当前平台允许的金融相关服务,仅限于辅助性、信息性的非经营性活动,包括金融资讯、内部培训、品牌展示及金融知识咨询。严禁开展任何需持牌的金融销售、交易、募资等经营性业务。

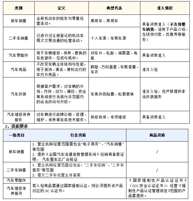
2.2.5 汽车服务
1、适用范围
本规范适用于经营如下类目的商家:

2.2.6 法律科普类

2.2.6 其他类别

三、违规处理
为保障平台合规运营与消费者权益,平台将根据以下规定对入驻客户的违规行为进行处理。本规定所列举的情节及处理措施包括但不限于以下内容,平台有权根据违规事实的性质、严重程度、影响范围及客户整改态度等进行综合判断,并采取相应措施,包括但不限于警告、限期整改、限制经营、终止合作等。

四、附则
- 螳螂平台商家的行为,在本管理标准生效之日后,适用本标准。
- 平台将结合国家相关法律规定、各行业发展动态、消费者购买需求及平台需要,不定期更新入驻标准并向商家公示。
- 商家应遵守国家法律、行政法规、部门规章等规范性文件。对任何涉嫌违反国家法律、行政法规、部门规章等规范性文件的行为,本标准已有规定的,适用于本标准。本标准尚无规定的,螳螂平台有权酌情处理,但对商家的处理不免除其应承担的法律责任。



